F7522 Flicker-free Multi-function Linear Constant Current LED Lighting Driver Solutions With PFC More Than 0.85
F Linear Series Chip Selection Table
| NO. | P/N | Function & Features | MOSFET | I(mA) | LED VF value | Package |
| 1 | F5111 | Constant current temperature reentry, can design high P ripple and low P ripple free, can be used in parallel with high power | Internal | 60 | 120/252V | SOT-89 |
| 2 | F5112 | 100 | TP-252 | |||
| 3 | F7112 | Constant power, temperature foldback, PWM dimming, high and low PFC | 100 | ESOP-8 | ||
| 4 | F7110 | High-power linear drive, analog DC dimming, temperature foldback, voltage protection, can be used to design full-voltage operation mode | External | 350 | SOP-8 | |
| 5 | F7722 | SCR dimming, can design flat panel lights, bulb lamps, filament lamps E14, E27 and other 12W thyristor dimming | Internal | 100 | ESOP-8 | |
| 6 | F7522 | 1.VF half-pressure design, input width (160-270VAC) work 2.110/220VAC high P ripple-free design | 100 | 100-150V | ||
| 7 | F2552 | 1. With F7112 full voltage 12W design 2.VF half voltage rippleless design 3.110/220VAC high P ripple free design | 100 | 120-252 | PDFN-8 | |
| 8 | F2722/1 | Constant power type can be used in parallel | 100 | ESOP-8 |
F Linear Series Chip Matching Selection Table
| NO. | P/N | Function&Features | MOSFET | I(mA) | LED VF value | Package |
| 1 | 3*F7112 | Full voltage lamps less than 15W, constant power, temperature reentry | Internal | 60-100 | 126/126 | ESOP-8 |
| 2 | 3*F7110 | High power full voltage constant power high voltage linear scheme | External | 350 | 126/126 | ESOP-8 |
| 3 | F7110+F5111/2 | High-power linear solution that meets certification requirements | External | 350 | 252 | SOP-8+TO-252 |
| 4 | F7111/2+F2552 | Full voltage lamps less than 10W, no constant power, temperature reentry | Internal | 60-100 | 126/126 | PDFN+ESOP+8 |
Features
Made of 500V high pressure process
Output current up to 60mA
Input AC voltage 110/220V
Achieve wide input voltage range
Realize PDF≥0.85 and no stroboscopic (P.A.M≤2%)
Output VF value 60V/120V
Start overvoltage and overcurrent protection
With temperature foldback -10% / °C function
Instant on short circuit protection
Package form ESOP-8
Application
Suitable for all kinds of LED integrated lamps, such as filament lamps, bulb lamps, downlights, etc.
Application Example
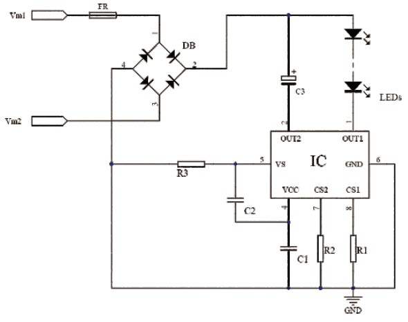
F7522 high PFC no stroboscopic icrcuit

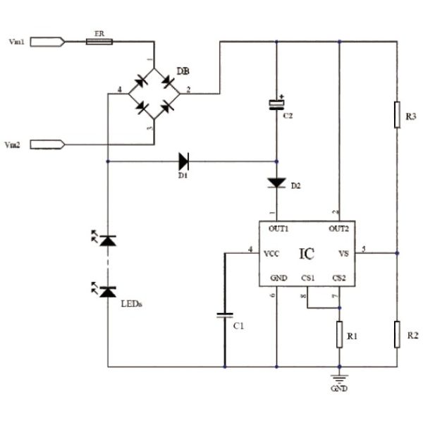
F7522 VF value half voltage output circuit

Product Description
