ESOP-8 Constant Power Linear LED Driver Chip F7111 F7112 ODM Solutions With PWM Dimming Function
Main Features
Internal integrated 500V high voltage power device
LED current can be controlled by resistor programming 5-100mA
Input voltage 110V/220V
Constant power temperature foldback function
CS open circuit protection
Can be used in parallel to provide current capability
Available in ESOP-8 package
Support PWM dimming

Application
Suitable for filament lamp, bulb lamp, down lamp, corn lamp, LED fluorescent lamp T5/T8/T10 and other LED size power integrated lamps
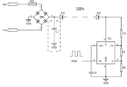
Example circuits
Simple F7111 F7112 high and low PFC less than 12W circuit

Simple F7111 F7112 high and low PFC PWM dimming circuit

About us

F Linear Series Chip Selection Table
| NO. | P/N | Function & Features | MOSFET | I(mA) | LED VF value | Package |
| 1 | F5111 | Constant current temperature reentry, can design high P ripple and low P ripple free, can be used in parallel with high power | Internal | 60 | 120/252V | SOT-89 |
| 2 | F5112 | 100 | TP-252 | |||
| 3 | F7112 | Constant power, temperature foldback, PWM dimming, high and low PFC | 100 | ESOP-8 | ||
| 4 | F7110 | High-power linear drive, analog DC dimming, temperature foldback, voltage protection, can be used to design full-voltage operation mode | External | 350 | SOP-8 | |
| 5 | F7722 | SCR dimming, can design flat panel lights, bulb lamps, filament lamps E14, E27 and other 12W thyristor dimming | Internal | 100 | ESOP-8 | |
| 6 | F7522 | 1.VF half-pressure design, input width (160-270VAC) work 2.110/220VAC high P ripple-free design | 100 | 100-150V | ||
| 7 | F2552 | 1. With F7112 full voltage 12W design 2.VF half voltage rippleless design 3.110/220VAC high P ripple free design | 100 | 120-252 | PDFN-8 | |
| 8 | F2722/1 | Constant power type can be used in parallel | 100 | ESOP-8 |
F Linear Series Chip Matching Selection Table
| NO. | P/N | Function&Features | MOSFET | I(mA) | LED VF value | Package |
| 1 | 3*F7112 | Full voltage lamps less than 15W, constant power, temperature reentry | Internal | 60-100 | 126/126 | ESOP-8 |
| 2 | 3*F7110 | High power full voltage constant power high voltage linear scheme | External | 350 | 126/126 | ESOP-8 |
| 3 | F7110+F5111/2 | High-power linear solution that meets certification requirements | External | 350 | 252 | SOP-8+TO-252 |
| 4 | F7111/2+F2552 | Full voltage lamps less than 10W, no constant power, temperature reentry | Internal | 60-100 | 126/126 | PDFN+ESOP+8 |