Quality control point:
Design Engineering Process – Proprietary process document with interactive check points builds quality control into the kiosk design itself. Factors such as component selection, placement, service access, and upgrade considerations all are methodically anticipated, rather than corrected.
Manufacturing Process – The entire prototype fabrication and production facility is under one roof ensuring end to end process control. Every kiosk 100% quality checks, each covering 60 elements of mechanical and electrical performance standards
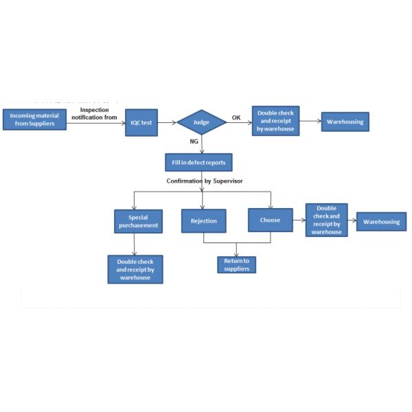
Our IQC process flow chart :

