JY21L
High and Low side driver
General Description
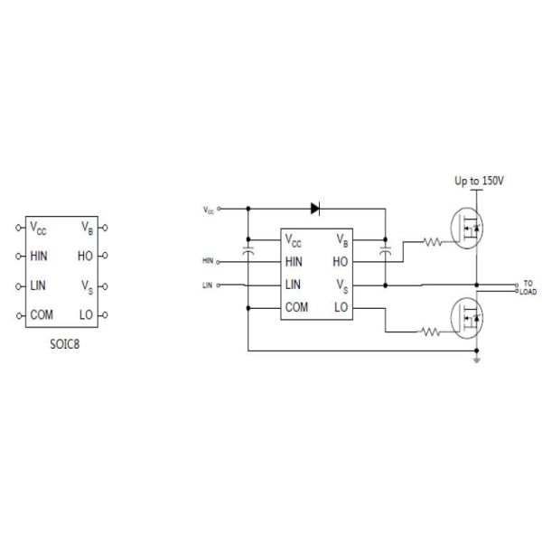
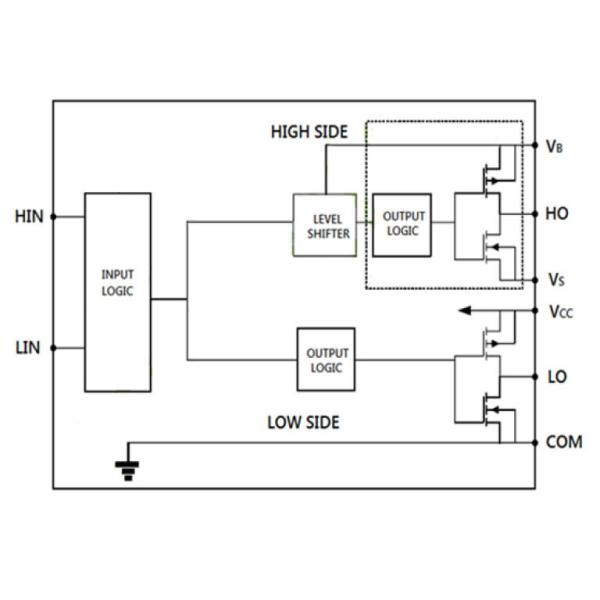
The product is a high voltage, high speed power MOSFET and IGBT driver based on P-SUB P-EPI process. The floating channel driver can be used to drive two N-channel power MOSFET or IGBT independently which operates up to 150V. Logic inputs are compatible with standard CMOS or LSTTL output, down to 3.3V logic. The output drivers feature a high pulse current buffer stage designed for minimum driver cross conduction. Propagation delays are matched to simplify use in high frequency applications. Get more details please click here.
Features
● 3.3V logic compatible
● Fully operational to +150V
● Floating channel designed for bootstrap operation
● Gate drive supply range from 5.5V to 20V
● Output Source/Sink current capability 450mA/850mA
● Independent Logic input to accommodate all topologies
● -5V negative Vs ability
● Matched propagation delay for both channels
Applications
● Power MOSFET or IGBT driver
● Small and medium-power motor driver
Packages And Application Circuit

Pin Description

Functional Block Diagram
