Search
EN
Français
Русский язык
Español
日本語
Português
Search
Home
Agricultural Machinery & Equipment
(80080)
Apparel & Textile Machinery
(75900)
Building Material Machinery
(55852)
Chemical & Pharmaceutical Machinery
(71892)
Cleaning Equipment
(104054)
Electric Equipment Making Machinery
(11726)
Electronic Products Machinery
(2643)
Electronics Production Machinery
(39881)
Energy & Mineral Equipment
(127869)
Engineering & Construction Machinery
(401378)
Environmental Machinery
(35590)
Food & Beverage Machinery
(97353)
Home Product Making Machinery
(5969)
Industrial Compressors & Parts
(28499)
Industrial Robots
(3603)
Industry Laser Equipment
(44115)
Machine Tool Equipment
(129643)
Machinery Accessories
(202994)
Machinery Service
(996)
Metal & Metallurgy Machinery
(69132)
Other Machinery & Industry Equipment
(12053)
Packaging Machine
(102444)
Paper Production Machinery
(29371)
Plastic & Rubber Processing Machinery
(121021)
Supplier directory
China products
Video channel
Language
Français
Русский язык
Español
日本語
Português
Neo Power Energy Tech Limited
Site Member
6
Years
dongguan
Since 2020
Menu
Supplier homepage
Product categories
Show all products
High Current Battery Connectors
Waterproof Battery Connectors
Hardware products
Auto fittings
EV Battery Connector
Hydrogen Fuel Cell Generator
Transmission Cable Connector
Hybrid Power Connector
Battery Terminal Busbar
EV Charger Connectors
Aviation Plug Socket Connector
PV Solar Connectors
PV Branch Connectors
Fuse Holder Connector
Battery Connection Cables
PV Cable Assembly
Silicone Electrical Wire
PV Junction Box
Electric Circuit Breakers
Battery Boxes
2 in 1 Socket
Company profile
Quality control
Contact us
Search
Home
Products Categories
High Current Battery Connectors
(67)
Waterproof Battery Connectors
(31)
Hardware products
(1)
Auto fittings
(3)
EV Battery Connector
(122)
Hydrogen Fuel Cell Generator
(8)
Transmission Cable Connector
(20)
Hybrid Power Connector
(17)
Battery Terminal Busbar
(10)
EV Charger Connectors
(25)
Aviation Plug Socket Connector
(2)
PV Solar Connectors
(7)
PV Branch Connectors
(5)
Fuse Holder Connector
(1)
Battery Connection Cables
(2)
PV Cable Assembly
(1)
Silicone Electrical Wire
(1)
PV Junction Box
(1)
Electric Circuit Breakers
(14)
Battery Boxes
(1)
2 in 1 Socket
(1)
Company Profile
Quality Control
Contact Us
Menu
Supplier homepage
Product categories
Show all products
High Current Battery Connectors
Waterproof Battery Connectors
Hardware products
Auto fittings
EV Battery Connector
Hydrogen Fuel Cell Generator
Transmission Cable Connector
Hybrid Power Connector
Battery Terminal Busbar
EV Charger Connectors
Aviation Plug Socket Connector
PV Solar Connectors
PV Branch Connectors
Fuse Holder Connector
Battery Connection Cables
PV Cable Assembly
Silicone Electrical Wire
PV Junction Box
Electric Circuit Breakers
Battery Boxes
2 in 1 Socket
Company profile
Quality control
Contact us
Supplier Homepage
>
Products
PRODUCT CATEGORIES
High Current Battery Connectors
(67)
Waterproof Battery Connectors
(31)
Hardware products
(1)
Auto fittings
(3)
EV Battery Connector
(122)
Hydrogen Fuel Cell Generator
(8)
Transmission Cable Connector
(20)
Hybrid Power Connector
(17)
Battery Terminal Busbar
(10)
EV Charger Connectors
(25)
Aviation Plug Socket Connector
(2)
PV Solar Connectors
(7)
PV Branch Connectors
(5)
Fuse Holder Connector
(1)
Battery Connection Cables
(2)
PV Cable Assembly
(1)
Silicone Electrical Wire
(1)
PV Junction Box
(1)
Electric Circuit Breakers
(14)
Battery Boxes
(1)
2 in 1 Socket
(1)
Why Can We Always Ensure Excellent Quality
Quality Control
AC Cable Production & Test Flow Chart
DC Cable Production & Test Flow Chart
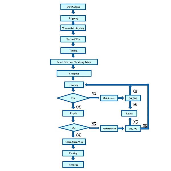
Wire Harness Production & Test Flow Chart
Certification
Standard:
ISO9001:2015
Number:
20718/0
Issue Date:
2018-08-09
Expiry Date:
2021-08-08
Scope/Range:
Quality Control System
Issued By:
Quality Austria
Standard:
IATF16949:2016
Number:
27962/0
Issue Date:
2018-08-09
Expiry Date:
2021-08-08
Scope/Range:
Quality Control System
Issued By:
Quality Austria
Standard:
Product Certificate
Number:
2PfG27040/04.2020
Issue Date:
2019-05-29
Expiry Date:
2020-04-01
Scope/Range:
TUV
Issued By:
TUV Rheinland
Standard:
Hi-Tech Company
Number:
GR201832005032
Issue Date:
2018-11-30
Expiry Date:
2021-11-30
Scope/Range:
Company Credibility
Issued By:
Government of Jiangsu Province
Some recommendations for you
EV Battery Connector
Long Life 120A IP67 IP54 EV Battery Connector For Home Storage LEV
Supply Ability:
50000 per day
MOQ:
1 PC
Contact Now
Hybrid Power Connector
6 Pin 60A 8AWG 5000 Cycle Life Hybrid Power Connector For Lithium Battery Pack
Model:
FEM-A220636
MOQ:
1 PC
Contact Now
High Current Battery Connectors
Single Pin Electrical 350A High Current Battery Connectors With Metal Shell
Model:
FPT 2201
MOQ:
1 PC
Contact Now
High Current Battery Connectors
ODM High Current Battery Connectors
Model:
FHV20*2**C*U01
MOQ:
1 PC
Contact Now
Aviation Plug Socket Connector
IP55 Aviation Plug Socket Connector, Screw Lock 5 Pin Male Connector
Model:
GX16
MOQ:
1 piece
Contact Now
Contact Supplier
Message
*
Email
*
Phone or WhatsApp
*
Name
Company
Submit Requirement
Please reply me within 24 hours.
Yes! I would like your verified suppliers matching service!
Submitted successfully!
Your request message has been successfully sent to the supplier.
Please keep in touch and they will contact you as soon as possible.
OK