Recycling Machine Medical Waste Treatment Plant for Waste Plastic
Hengyang Industry can supply you medical wastes treatment machine, sterilization and cleaning machine of medical appliances, waste water treatment unit and so on. Serve you with One-stop solution for medical wastes recycling.
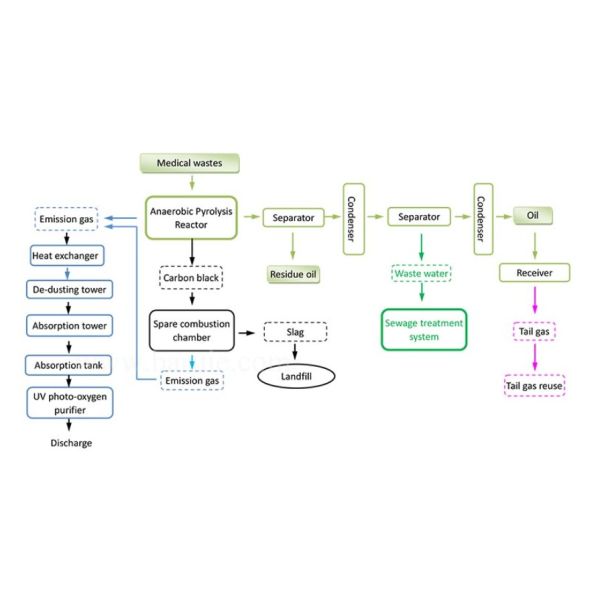
To reduce the secondary pollution during the treatment of medical wastes, our technical team does thousands of test and improvement on the process technology and equipment structure. Finally, we developed our patent technology. According to related researches, dioxins generates under the condition of combustion reaction at 300 to 500 degree Celsius, and the structure of dioxins is so strong that is hard to be cracked when the temperature is less than 850 degree Celsius. To solve this problem, we adopt anaerobic pyrolysis process to convert all medical wastes to hydrocarbons (oil) and carbon residues. There is no oxygen gases involved in the whole reaction. The produced oil can be sold for increasing the economic value. To the treatment of light hydrocarbons and carbon residues, we adopt the special combustion chamber with burners. Comparing with the combustion of medical wastes, the combustion of light hydrocarbons and carbon black is more friendly and harmless to our environment. Besides, the quantity becomes much less. So that can save energy and reduce the capacity of emission gas purification unit.

Recycling Machine Medical Waste Equipment List
| No. | Equipment | Purpose |
| 1 | Reactor | Make medical wastes react under anaerobic and high temperature condition. |
| 2 | Separators and condensers | To cool and collect the cracked products (hydrocarbons) for reusing. |
| 3 | Emission gas treatment system | Purifying the flue gas to avoid secondary pollution. |
| 4 | Sewage treatment system | Purifying the waste water, eliminating the harmful substances. |
| 5 | Tail gas reusing system | Tail gas is combustable. Using the tail gas for supplying the system heat. |
| 6 | Spare combustion chamber | This is a high temperature burning room for the treatment of carbon black and excess tail gas. |
The waste water treatment is also necessary for handling the medical wastes.

