Polyurethane Sandwich Panel Manufacturing Line , Metal Sandwich Panel Equipment
Features:
1) Specialized equipment used for producing color-steel sided sandwich panels with
the middle layer of anti-combustion polyurethane, polyiso-cyanurate or phenolic
foam plastic
2) Thickness of sandwich panel produced: 0 - 10mm
3) Width of sandwich panel produced: 750 - 1,000mm
4) Length of sandwich panel produced: according to clients' requests
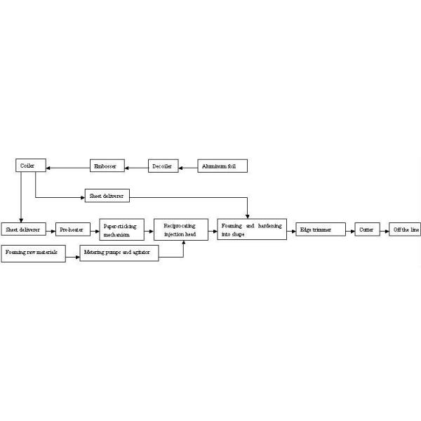
5) Operation process:
a) Rigid polyfoam raw materials, in a certain blending ratio, are delivered into
the mixing head through the metering pump of the injection machine
b) Mixing head agitates raw materials
c) The injection machine uniformly injects mixed materials onto the bottom facing
sheet of the sandwich panel
d) When injection is completed, the bottom facing moves toward the double-belt
conveyors together with the top facing sheet
e) Between two conveyors, the injected material is foamed and hardened into
shape
f) At the end of the line, formed sandwich panels are cut into preset lengths
by an automatic tracking


Main technical parameters
| Reciprocating times of injection head | per minute more than 60 |
| Production line speed | 1~4 m/min |
| Laminating length of the laminator | 18 m |
| Maximum temperature of hot-air circulating | 70 °C |
| Maximum rising height of the top conveyor | 250 mm |
| The total capacity for the production line | 85~125 kw |
| External dimensions | 70000×5300×3800mm(length×width×height) |
| Weight | 40 tons |
