Big output egg tray making machine equipped multilayer drying line fully automatically
We manufacturer pulp moulding plant for egg trays, pulp moulding plant for egg boxes, pulp moulding plant for apple trays, pulp moulding plant for meet portion trays, pulp moulding plant for vegetable portion trays, pulp moulding plant for fruit portion trays, pulp moulding plant for strawberry punnets, pulp moulding plant for kidney trays, pulp moulding plant for wine packs, pulp moulding plant for can trays, pulp moulding plant for seed pots and pulp moulding plant for food packaging plates.
Over the years HONGRUN has pioneered research and development into Pulp Moulding Plants as well as products and have been manufacturing different products like combustible cartridge cases, false ceiling etc alongside the conventional egg trays.
MAS offers the capability to manufacture small compact plants for egg trays starting from 400 egg trays/hr to fully automatic plant of 12000 egg trays/hr on Rotary Pulp Moulding Machine. MAS adopt the latest CAD/CAM technology based on engineering software to design different moulds etc. The equipments are programmed using new generation Programme Logic Controls. Besides egg tray equipments we also supply egg cartons, after press, labeling equipments etc as a comprehensive package.
Considering that moulded pulp is very broad based, our manufacturing line also produces seed pots, mobile phone pack, food packaging plates etc.
Hydrapulper, Pulp Pump, Vibration Screen, Pulp Refiner, Agitator and so on.
Rotary Type Molding Machine, Vacuum Pump, Air Compressor, Vacuum Tank, Water Pump and so on.
The forming machine design:
Double-roller: the forming machine consist of two rollers, one is for forming process, the other is for transfer process, the two rollers running at the same time, so that the forming efficiency is much more higher than the rotary type forming machine, increase the production capacity greatly.
Multi layers conveyor design, which can save heating energy, power consumption and workshop space.
Drying fuel choices as following
1) Burner with Italian RIELLO brand, the fuel for option: LPG, Natural gas / LNG, 0# diesel, heavy oil etc.
2) Boiler made in China, the fuel for option: Coal, wood, biomass etc.
3) Steam and electric heat
Hot press shaping machine, Automatic stacking machine, Pressing machine, Plastic film packaging machine, Nylon pipe strapping machine and so on.
Pulp Making System
Hydraulic, Pulp Pump, Pulp Screen Machine, Pulp Breaking Machine, Stirrer and so on.
Moulding System
Rotary Type Molding Machine, Vacuum Pump, Air Compressor, Vacuum Tank, Water Pump and so on..
Drying System
Bellows, Air Blower, Conveyer
Packaging Machine
High quality of pulp molding machine for paper trays could design according to the customer’ requirement.
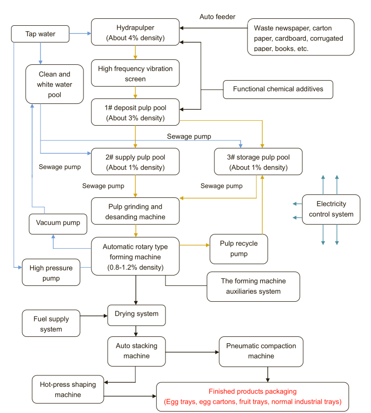
Flow Chart

For pulp molded 30-cell egg trays : first the worker will weight the raw material and put them into the conveyor. Then the pulping ,forming, drying and stacking will be finished automatically. After drying, the finished products will be packed by workers.A hot pressing section should be added in the production of pulp molded egg box/carton(6-cell,10-cell,12-cell,6+6-cell,15-cell),fruit tray and cup carrier after drying because of shrinking.
The egg box/carton can be labelled or printed after hot pressing. These processes could be finsihed manually or automatically.
Technology Parameters
| Model | HRZ |
| Production capacity | 8000-12000pieces/hour(according to products) |
| Power | 380V/220V/50Hz(Three mutually four lines) |
| Working shop requirement | Length ≥40m,Width≥20m,Height≥6m |
| Container requirement for transport | 6~8 of 40'HP |
| Mechanistic Dimensions | L35000*W5000*H4000MM |
| Net weigh | 35-40tons |
| Electricity consumption | 200-400KW installed |
| Material consumption | 560-840kg/h |
| Water consumption | 1300-1900kg/h |
| Operator Required | 6~10 people/shift,24 hours ,3 shift |

Fully automatic production line for egg tray
