Product description
The forging products of Luoyang Achemetal Tungsten & Molybdenum Technology Co., Ltd. include tungsten, molybdenum, TZM, high temperature molybdenum and other metals. The process focuses on the control of the forging process, supplemented by hot isostatic pressing when necessary, to ensure high density, fine grain, and easy deep processing characteristics of the product. High-density, fine-grained tungsten-molybdenum alloy forgings have become one of the main features of Acme's products.
Depending on the process, the density of molybdenum forging products is 10.1g/cm³ for conventional process and 10.2g/cm³ for special process.
Product Specifications
| Name | size |
| Molybdenum wire | Ф0.5~Ф3.0mm |
| Molybdenum rod,molybdenum stick | Ф2~Ф200mm |
| Molybdenum cake,Molybdenum block | Single weight within 100kg |
| Diameter ( mm ) | Tolerance ( mm ) | Surface | Piece Weight ( kg ) | Packing |
| 3.17 | +/-0.05 | Black/ electrolytic polished | 10-25 | Self-coiling |
| 2.64 | +/-0.05 | Black/ electrolytic polished | 10-25 | Self-coiling |
| 2.31 | +/-0.05 | Black/ electrolytic polished | 10-25 | Self-coiling |
| 1.6 | +/-0.05 | Black/ electrolytic polished | 10-25 | Self-coiling or reel |
| 1.45 | +/-0.05 | Black/ electrolytic polished | 10-25 | Self-coiling or reel |
Product detail




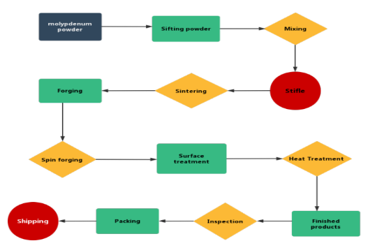
Production process

shipping

Application Industry
Tungsten and molybdenum forging products are widely used by post-processing in.
Tungsten electrode, molybdenum electrode, molybdenum stirring bar, molybdenum flow port in quartz, glass smelting, glass fiber, aluminosilicate cotton and rare earth smelting industries
Tungsten weight hammer, molybdenum weight hammer, tungsten wire rope, fasteners, etc. in the single crystal silicon industry
Tungsten support column and molybdenum support column for vacuum furnace such as sapphire crystal furnace
Tungsten rod heaters and tungsten wire mesh heaters for vacuum furnaces such as sapphire crystal furnaces
Tungsten electrode and molybdenum electrode for welding
Tungsten tube, molybdenum tube
The high temperature resistant parts, such as the parts of ion source in ion implantation equipment
Radiation shielding parts, etc.