TLE49595UF Sensor IC Integrated Differential Hall Speed Sensor PG-SSO-4-1
Product Overviews
TLE49595UF is an integrated differential Hall speed sensor ideally suited for transmission applications. Its basic function is to provide information about rotational speed and direction of rotation to the transmission control unit. TLE49595UF includes a sophisticated algorithm which actively suppresses vibration while keeping excellent airgap performance.
Features
Hall based differential speed sensor
High magnetic sensitivity
Large operating airgap
Dynamic self-calibration principle
Adaptive hysteresis
Output protocol with and without direction of rotation detection
High vibration suppression capabilities
Three wire voltage interface
Magnetic encoder and ferromagnetic wheel application
High immunity against ESD, EMC and mechanical stress, improved voltage dropout capability
Automotive operating temperature range
End-of-line programmable to adjust transmission requirements
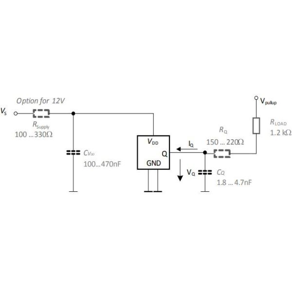
Typical Application Circuit

Other Electronic Components In Stock
| Part Number | Package |
| AMC22C12DR | 8-SOIC |
| LMG2100R044RARR | WQFN-16 |
| TMAG6180EDGKRQ1 | VSSOP-8 |
| LMG3426R030RQZR | 54-VQFN |
| LMK5C33216ARGCRS1 | VQFN-64 |
| LMK5C33414ARGCRS1 | 64-VQFN |
| LMK5B12204RGZR | VQFN-48 |
| LMK05318RGZR | 48-VQFN |
| LMK05028RGCR | 64-VQFN |
| LMK04616ZCRR | NFBGA-144 |
| LMK04610RTQR | QFN-56 |
| LMK5C33216RGCR | VQFN-64 |
| LMX2572LPRHAR | VQFN-40 |
| LMK04832NKDR | WQFN-64 |
| LMK00334RTVRQ1 | WQFN-32 |
| LMK62A2-156M25SIAR | QFM-6 |
| LMK62A2-266M66SIAR | QFM-6 |
| LMK60E0-156M25SIAR | QFM-6 |
| LMK60E0-212M50SIAR | QFM-6 |
| LMK61E0-050M00SIAR | QFM-6 |
| TPL5010QDDCRQ1 | SOT-23-6 |
| LMK60E0-156257SIAR | QFM-6 |
| LMK61E2-125M00SIAR | QFM-6 |
| F28P659DK8PTPQ1 | HLQFP-176 |
| F28P659DK8PZPQ1 | HTQFP-100 |
| F28P659DK8ZEJQ1 | NFBGA-256 |
| F28P659DK8ZEJRQ1 | NFBGA-256 |
| ADC12DL500ACF | FCBGA-256 |
| ADC12DL2500ACF | FCBGA-256 |
| ADC12DL1500ACF | FCBGA-256 |
FAQ
Q. Are your products original?
A: Yes, all products are original, new original import is our purpose.
Q:Which Certificates do you have?
A:We are ISO 9001:2015 Certified Company and member of ERAI.
Q:Can you support small quantity order or sample?Is the sample free?
A:Yes,we support sample order and small order.Sample cost is different according to your order or project.
Q:How to ship my order? Is it safe?
A:We use express to ship,such as DHL,Fedex,UPS,TNT,EMS.We can also use your suggested forwarder.Products will be in good packing and ensure the safety and we are responsible to product damage to your order.
Q:What about the lead time?
A:We can ship stock parts within 5 working days.If without stock,we will confirm lead time for you based on your order quantity.