Integrated Circuit Chip ISL99360BFRZ Power Management Full Half-Bridge Drivers
Description
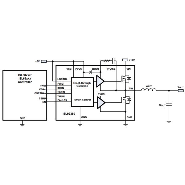
The ISL99360BFRZ is Smart Power Stages (SPS) compatible with the ISL68xxx/69xxx Digital Multiphase (DMP) controllers and phase doubler (ISL6617A), respectively. The ISL99360 and ISL99360B have integrated high accuracy current and temperature monitors that can be fed back to the controller and doubler to complete a multiphase DC/DC system. They simplify design and increase performance by eliminating the DCR sensing network and associated thermal compensation. Light-load efficiency is supported through a dedicated LFET control pin. An industry leading thermally enhanced 5x5 PQFN package allows minimal overall PCB real estate.
Features
Input range: +3.0V to +16V
Supports 60A DC current
ISL99360: 3.3V compatible tri-state PWM input
ISL99360B: 5.0V compatible tri-state PWM input
Downslope current sensing
±3% accuracy current monitor (IMON) with REFIN input
8mV/°C temperature monitor with OT flag
Dedicated low-side FET control input
Comprehensive fault protection for high system reliability
High-side FET short and overcurrent protection
Over-temperature protection
VCC and VIN Undervoltage Lockout (UVLO)
Open-drain fault reporting output
Up to 1.25MHz switching frequency
Pb-free (RoHS compliant), 32 Ld 5x5 PQFN
Applications
Simplified Application Block Diagram

FAQ
Q. Are your products original?
A: Yes, all products are original, new original import is our purpose.
Q: Which Certificates do you have?
A: We are ISO 9001:2015 Certified Company and member of ERAI.
Q: Can you support small quantity order or sample?Is the sample free?
A: Yes,we support sample order and small order.Sample cost is different according to your order or project.
Q: How to ship my order? Is it safe?
A: We use express to ship,such as DHL,Fedex,UPS,TNT,EMS.We can also use your suggested forwarder.Products will be in good packing and ensure the safety and we are responsible to product damage to your order.
Q: What about the lead time?
A: We can ship stock parts within 5 working days.If without stock,we will confirm lead time for you based on your order quantity.