
Combinatorial Xylanase -Degradation of Xylan, Release of Prebiotics
Description of Combinatiorial Xylanase
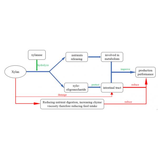
Habio combinatorial xylanase is a kind of hydrolytic enzyme which degrades xylan and breaks down plant cell wall.
Main functions :
1. Degrading xylan, releasing nutrients, improving nutrients digestion and utilization rate;
2. Producing xylo-oligosaccharides, improve intestinal microflora, and improving animal immunity;
3. Reducing the viscosity of the chyme, increasing the feed intake, and improving the production performance;
4. Increasing the utilization rate of unconventional raw materials, reducing costs and improving economic benefits.
Definition of Xylanase Activity
One unite (U) of xylanase is defined as the quantity of enzyme, which liberates 1μmol of reducing sugar from 5.0mmol/L xylan solution at 37℃ and pH5.5 in 1min.

Specification of Combinatorial Xylanase
| Product | Form | Activity |
| Xylanase | Powder | 10,000U/g ; 50,000U/g ;100,000Ug ; 200,000U/g |
| Granule | 10,000U/g ; 20,000U/g ; (customized) | |
| Liquid | 100,000U/g; |
Fuction of Cobinatorial Xylanase

Character of Combinatorial Xylanase
1. Excellent thermostability,meeting the requirement of pelleting temperature 85℃.

2. Wide pH range,adapting to the complex gastrointestinal environment of livestock and poultry.

Package and Storage
Packaging: 25kg/bag; liquid : 30kg per plastic barrel.
Store in original package under sealed, room temperature condition for 12 months to solid form.
Avoid to be exposed to the sun, rain, high temperature and high humidity.
Certification and Factory
ISO9001-2015, ISO22000, FSSC22000,FAMI-QS, HALAL, KOSHER.
Contact us
Emily zhong