GPS Tracker Device With 3G WCDMA Communication Module And UBlox GPS Chip
This Model is one 3G GPS Tracker Product with UC15-A WCDMA module. It supports GSM 850/900/1800/1900MHz and UMTS850/1900MHz. So it can be used in global world. The Input Voltage is DC9V to DC36V for taxi,bus,truck and car.
Main Functions Description:
1. Geo fence function:
Set up a geo-fence for the unit to restrict its movements within a district. The unit will send the message to the authorized numbers when it breaches the district.
Set up: The user can Send SMS “stockade + password + space + MinLatitude, MinLongitude; MaxLatitude, MaxLongitude” to unit to set the restricted district. In case of breach, it will send SMS “stockade! + geo-info” to the authorized numbers.
For example send SMS “stockade123456 22.548123, 114.081234; 22.549123, 114.082234” to the unit.
Remark: The first latitude & longitude is coordinate of min of the Geo-fence, while the second latitude & longitude is the coordinate of the max. It will alarm one time in each setting.
Cancel: Send SMS “nostockade + password” to deactivate this function.
This function will be out of effect after the unit moves outside the district.
2. Movement alert:
Set up: The user can send SMS “Move + password” to the device, then the device will reply “move ok!” .In case of such a movement, it will send SMS “Move” along with a Geo-info to the number.
For example, send SMS “Move123456” to the device. "Move" as instructions, “123456”as password.
Cancel: Send SMS “nomove+password” to deactivate the movement alert.
3. Positioning and Tracking:
Through the on-line Positioning Platform or the cell phone to locates at times, and get the working status. You can choose the Positioning Platform by yourself.

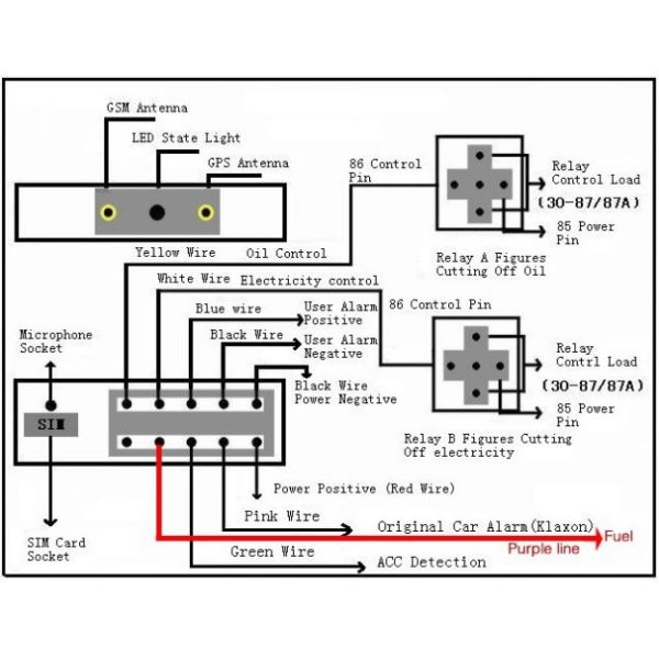
Installation diagram:

Main SMS Commands:
1. Change IP and Port:
IP119.23.233.52Port9881 stands for the ip of server is 119.23.233.52 and port is 9881
2. Set APN
APN123456 CMNET, 123456 is the passord of this device. and apn name is CMNET
3. Check the parameters of you set:
the SMS Command is Info