Harzarous Waste Processing System
The harzarous waste including oli tank, paint bucket, chemical barrels, plastic barrels, spayer, bio-medical waste, batteries, etc.
United Tech take the “ crush, reduce, dispose” as the principle, and prodcue the processing system according to the exact condition and the final purpose. United Tech Machinery, one professional crushing expert to meet your requirements to the CUSTOMIZED SHREDDER.
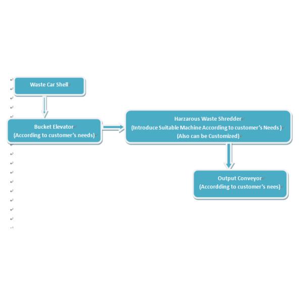
Harzarous Waste processing diagram:

Description:
This processing diagram is used for the harzarous waste crushing. It can be adjusted according to customers’ actual condition.
Features:
The core shredder with the welding alloy steel, strong wear resistance, decrease the maintaince cost.
The blade is detachable design, spiral arragement, easier to catch the materials to crush.
Brand plate speed reducer, low speed, large torque.
The output size is small and average, reached the natiaonl standard requirements.
Multiple sealing for the cutting chamber and power supply device, get a good sealing and corrosion resistance.
The double shaft shredder allows the processing of a wide variety of materials, dimensions and densities, being also suitable for the reduction of bulky products. It is equipped with a large hopper and two shafts, which support the cutting discs, being driven by two independent gear motors. The cutting discs are manufactured in high quality steel and wear resistant. The reduced speed of rotation allows low energy consumption and noise level, keeping high productions. The shredder is equipped with an automatic inversion system, powered in case of lock and resumption of movement in order to ensure the continuity of production. As an option, an upper ram can be mounted for processing of bulky parts (bumpers, containers, etc.).




| Model | D32100 | D35120 | D35150 | D40150 | D40180 | D43150 | D43180 | D52120 | D52150 | D52180 | D62140 | D62180 | D62210 |
| Cutting Chamber size C/D (mm) | 650×1000 | 680×1200 | 680×1500 | 825×1500 | 825×1800 | 900×1500 | 900×1800 | 1100×1200 | 1100×1500 | 1100×1800 | 1300×1400 | 1300×1820 | 1300×2100 |
| Rotor Blade Diameter (mm) | 320 | 350 | 350 | 400 | 400 | 430 | 430 | 520 | 520 | 520 | 620 | 620 | 620 |
| Rotor Ratate Speed (r/min) | 10-15 | 10-15 | 10-15 | 10-15 | 10-15 | 10-15 | 10-15 | 10-15 | 10-15 | 10-15 | 10-15 | 10-15 | 10-15 |
| Rotor Blade Quantity (PCS) | 25 | 30 | 38 | 30 | 45 | 30 | 36 | 20 | 30 | 30 | 20 | 26 | 30 |
| Rotor Blade Thickness (mm) | 40 | 40 | 40 | 50 | 40 | 50 | 50 | 60 | 50 | 60 | 70 | 70 | 70 |
| Rotor Motor Power (KW) | 18.5+18.5 | 22+22 | 22+22 | 45+45 | 55+55 | 55+55 | 75+75 | 75+75 | 75+75 | 75+75 | 90+90 | 90+90 | 90+90 |
| Net Weight (kgs) | 5200 | 6000 | 6500 | 10000 | 12000 | 11000 | 13500 | 12000 | 14000 | 16000 | 15000 | 20000 | 24000 |