MT8870DE Very Large Scale Integrated Circuits Ics Complete DTMF Receiver
Features
• Complete DTMF Receiver
• Low power consumption
• Internal gain setting amplifier
• Adjustable guard time
• Central office quality
• Power-down mode
• Inhibit mode
• Backward compatible with MT8870C/MT8870C-1
Description
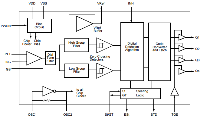
The MT8870D/MT8870D-1 is a complete DTMF receiver integrating both the bandsplit filter and digital decoder functions. The filter section uses switched capacitor techniques for high and low group filters; the decoder uses digital counting techniques to detect and decode all 16 DTMF tonepairs into a 4-bit code. External component count is minimized by on chip provision of a differential input amplifier, clock oscillator and latched three-state bus interface.
Applications
• Receiver system for British Telecom (BT) or CEPT Spec (MT8870D-1)
• Paging systems
• Repeater systems/mobile radio
• Credit card systems
• Remote control
• Personal computers
• Telephone answering machine


Figure 1 - Functional Block Diagram

Figure 2 - Pin Connections
Functional Description 
The MT8870D/MT8870D-1 monolithic DTMF receiver
offers small size, low power consumption and high
performance. Its architecture consists of a bandsplit
filter section, which separates the high and low group
tones, followed by a digital counting section which
verifies the frequency and duration of the received
tones before passing the corresponding code to the output bus.