Cr-Mo Alloy Steel Sand Castings Wear-resistant Castings for Mine Mill
Specification
1. Hardness HRC33~42
2. Impact Value : More than AK60J
3. Material:Alloy Steel.
4. Dimensions: As per drawing.
Product Photo

Technical Parameters
| Item | Cr-Mo Alloy Steel Ⅰ | Cr-Mo Alloy Steel Ⅱ | Cr-Mo Alloy Steel Ⅲ |
| C | 0.3-0.5 | 0.65-0.90 | 0.4-0.9 |
| Si | 0.15-1.20 | ≤0.75 | 0.7-1.2 |
| Mn | 0.4-1.2 | 0.5-1.2 | 0.6-1.0 |
| Cr | 1.7-2.5 | 1.5-2.5 | 4.0-7.0 |
| S | ≤0.04 | ≤0.06 | ≤0.04 |
| P | ≤0.04 | ≤0.06 | ≤0.06 |
| Mo | ≤0.5 | ≤0.5 | ≤0.15 |
| Cu | 0.1-0.6 | ≤0.25 | 0.2-0.4 |
| Ni | ≤0.5 | ≤0.3 | 0-0.3 |
| Re | ≤0.02 | ≤0.02 | ≤0.02 |
| Equivalent | DL/T 681-1999 | AS2074L2B Mod | DL/T 681-1999 |
| Material Type | Martensite Steel | Martensite or Pearlitic | Martensite Steel |
| Hardness | HRC≥48 | HB470&HB321-370 | HRC≥50 |
| Impact Value | AK≥40J | - | AK≥10J |
Package:Packed by steel pallets.
Delivery:It depends on the quantity to be ordered.
About us
We are a Chinese specialized manufacturer of wear, heat and corrosion-resistant castings. Our main
products are ball mill liners, grinding media and wear parts for crushers.
For the foundry, the area is about 30,000 square meters. The capacity of our new foundry is 30,000MT/year
and the single piece is from 15kg to 20tons. The capacity of Mid-frequency induction electric furnaces are
15tons, 12tons, 5tons, 2tons, 1.5tons and 1.2tons. And we have 10 sets of heat-treatment electrical furnaces
with capacity of 30 tons, 10 tons,3 tons.
Our company is a Chinese specialized manufacturer of alloy steel castings.We can produce alloy steel castings
as per the drawings of customers.Now we have been the regular suppliers of mill liners for Metso;Connect,
Australia;DuoBaoShan Coal Mill.

Production Facilities

Inspection Facilities

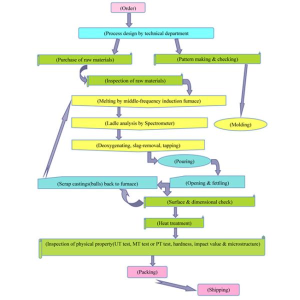
Production Process

Honor

We supply the following services:
1. Production of qualified wear and heat castings;
2. Design and installation of the boltless mill liners;
3. Consulting service of material selection of the mill liners under specific working condition to achieve longer service life;
4. Consulting service of production & fineness improvement of grinding mills.
5. We can provide OEM/ODM for our clients.